In-App Update 알아보기
Failed to resume update check (Ask Gemini)
com.google.android.play.core.install.InstallException: -10: Install Error(-10): The app is not owned by any user on this device. An app is "owned" if it has been acquired from Play. (https://developer.android.com/reference/com/google/android/play/core/install/model/InstallErrorCode#ERROR_APP_NOT_OWNED)
at com.google.android.play.core.appupdate.zzq.zzc(com.google.android.play:app-update@@2.1.0:3)
at com.google.android.play.core.appupdate.internal.zzg.zza(com.google.android.play:app-update@@2.1.0:6)
at com.google.android.play.core.appupdate.internal.zzb.onTransact(com.google.android.play:app-update@@2.1.0:3)
at android.os.Binder.execTransactInternal(Binder.java:1426)
at android.os.Binder.execTransact(Binder.java:1365)
인앱업데이트 구현하던 중 에러가 발생했다.
ERROR_APP_NOT_OWNED (-10) 에러는 다음과 같은 상황에서 발생한다.
- 앱이 Google Play Store에서 설치되지 않은 경우 - APK를 직접 설치(사이드로딩)했을 때
- 다른 Google 계정으로 설치된 경우 - 현재 기기의 활성 계정과 앱을 다운로드한 계정이 다를 때
- 개발 중인 빌드를 사용하는 경우 - Debug 빌드나 로컬에서 설치한 경우
그러니까 Google Play의 In-App Update API를 사용하려면 playstore에서 설치된 앱이고, 업데이트 정보를 playstore한테서 받아와야되는데 사이드로딩은 그게 안되니까 발생하는 에러 메시지이다.
In-App Update를 제대로 테스트하려면 내부 테스트 트랙에 앱을 올려 테스트해야되는데, 내 경우에는 아직 DAU 10 정도의 작은 서비스라서 상남자 권법을 쓰기로 했다.
원래라면 아래 작업을 거쳐야한다.
- Google Play Console에서 현재 설치된 버전보다 높은 versionCode를 가진 버전을 Internal Testing 트랙에 앱 업로드
- 테스터로 등록된 계정으로 Play Store에서 설치
난 이거 대신, FakeAppUpdateManager를 쓸 것이다.
FakeAppUpdateManager
A fake implementation of the AppUpdateManager
말 그대로 로직 테스트를 위한 가짜 객체다.
로직만 테스트하는 것이기 때문에 이거로 update를 호출한다해도 따로 UI가 생성되진 않는다. 한마디로 단위테스트 용.
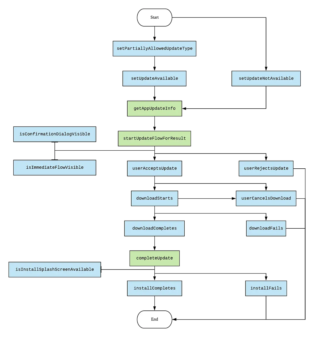
appUpdate를 진행하기 위해서는 함수 간 순서를 지켜야한다.

정상적인 flow면 user의 행동까지 호출할 수 없지만 fake manager이기 때문에 단위 테스트를 위한 user flow용 메서드까지 제공하는 것이다.
In-App 업데이트는 immediate 업데이트, flexible 업데이트로 나눠 볼 수 있다.
@Test
fun testImmediateUpdate() {
val fakeManager = FakeAppUpdateManager(context)
fakeManager.setUpdateAvailable(2)
// 업데이트 플로우 시작
fakeManager.startUpdateFlowForResult(...)
// 사용자가 업데이트 수락
fakeManager.userAcceptsUpdate()
// 다운로드 시작 및 완료
fakeManager.downloadStarts()
fakeManager.downloadCompletes()
// 설치 완료
fakeManager.installCompletes()
}
@Test
fun testFlexibleUpdate() {
val fakeManager = FakeAppUpdateManager(context)
fakeManager.setUpdateAvailable(2)
fakeManager.startUpdateFlowForResult(...)
fakeManager.userAcceptsUpdate()
fakeManager.downloadStarts()
fakeManager.downloadCompletes()
// 업데이트 완료 트리거
fakeManager.completeUpdate()
fakeManager.installCompletes()
}
flexible의 경우 completeUpdate가 하나 더 있는데, 업데이트 트리거가 되는 중요한 요소다.
immediate는 다운로드가 완료되면 즉시 자동설치가 이루어지고 앱이 새로 시작되는 반면 flexible은 업데이트 패키지를 다운로드 해두고, alert dialog와 같은 걸 띄워 사용자가 재시작을 결정하면 새 패키지를 설치한다.
이제 내가 구현한 코드를 보면서 더 나아가 보자.
In-App Update 구현하기
fun checkForUpdates(activity: Activity) {
val appUpdateManager = if (BuildConfig.FIRESTORE_COLLECTION_PREFIX.isNotEmpty()) {
FakeAppUpdateManager(activity).apply {
setUpdateAvailable(BuildConfig.VERSION_CODE + 1)
}
} else {
AppUpdateManagerFactory.create(activity)
}
val appUpdateInfoTask = appUpdateManager.appUpdateInfo
appUpdateInfoTask
.addOnSuccessListener { appUpdateInfo ->
if (appUpdateInfo.updateAvailability() == UpdateAvailability.UPDATE_AVAILABLE) {
Log.d(TAG, "checkForUpdates: ${appUpdateInfo.availableVersionCode()}")
if (appUpdateInfo.isUpdateTypeAllowed(AppUpdateType.IMMEDIATE)) {
appUpdateManager.startUpdateFlow(
appUpdateInfo,
activity,
AppUpdateOptions.defaultOptions(AppUpdateType.IMMEDIATE),
).addOnSuccessListener { resultCode ->
Log.d(TAG, "checkForUpdates: $resultCode")
}.addOnFailureListener { error ->
Log.e(TAG, "Failed to startUpdateFlow", error)
}
}
}
}
.addOnFailureListener { error ->
Log.e(TAG, "Failed to check for updates", error)
}
}
fun resumeUpdateIfNeeded(activity: Activity) {
val appUpdateManager = if (BuildConfig.FIRESTORE_COLLECTION_PREFIX.isNotEmpty()) {
FakeAppUpdateManager(activity).apply {
setUpdateAvailable(BuildConfig.VERSION_CODE + 1)
}
} else {
AppUpdateManagerFactory.create(activity)
}
appUpdateManager.appUpdateInfo
.addOnSuccessListener { appUpdateInfo ->
Log.d(TAG, "resumeUpdateIfNeeded: ${appUpdateInfo.availableVersionCode()}")
if (appUpdateInfo.updateAvailability() == UpdateAvailability.DEVELOPER_TRIGGERED_UPDATE_IN_PROGRESS) {
appUpdateManager.startUpdateFlow(
appUpdateInfo,
activity,
AppUpdateOptions.defaultOptions(AppUpdateType.IMMEDIATE),
).addOnSuccessListener { resultCode ->
Log.d(TAG, "resumeUpdateIfNeeded: $resultCode")
}.addOnFailureListener { error ->
Log.e(TAG, "Failed to startUpdateFlow", error)
}
}
}
.addOnFailureListener { error ->
Log.e(TAG, "Failed to resume update check", error)
}
}
Fake객체도 잘 설정해서 더이상 에러메시지는 보이지않지만 의문이 하나 남는다. 공식문서에서는 startUpdateFlowForResult를 사용하는데, 왜 쓸까?
startUpdateFlow vs startUpdateFlowForResult
가장 큰 차이는, onActivityResult() 콜백의 사용 여부다.
public abstract Task<Integer> startUpdateFlow(
AppUpdateInfo appUpdateInfo, // 업데이트 정보
Activity activity, // 실행할 액티비티
AppUpdateOptions options // 업데이트 옵션
)
startUpdateFlow는 비동기로 업데이트 플로우를 시작한다. flow가 실행되어도, 업데이트 정보를 확인해 업데이트 flow가 실행되는 건 메인스레드를 블로킹하지않는다.
Task를 사용하기때문에 addOnCompleteListener 같은 걸 써서 상태를 확인할 수 있다.
appUpdateManager.startUpdateFlow(
appUpdateInfo,
activity,
AppUpdateOptions.defaultOptions(AppUpdateType.IMMEDIATE),
).addOnCompleteListener { it ->
when(it.result){
Activity.RESULT_OK -> {}
}
}
FakeAppUpdateManager로 테스트하면 code가 -1이 찍히는데, 이게 RESULT.OK라는 의미다.
- Activity.RESULT_OK = -1
- Activity.RESULT_CANCELED = 0
- ActivityResult.RESULT_IN_APP_UPDATE_FAILED = 1
lifecycleScope.launch {
try {
appUpdateManager.startUpdateFlow(appUpdateInfo, activity, options).await()
} catch (e: Exception) {
// 에러 처리
}
}
startUpdateFlow가 .await()를 지원하기 때문에 코루틴과 통합도 자유롭다는 장점도 있다.
startUpdateFlowForResult는 이 흐름에 onActivityResult를 추가한 것이다.
fun checkUpdate() {
appUpdateManager.appUpdateInfo.addOnSuccessListener { appUpdateInfo ->
val started = appUpdateManager.startUpdateFlowForResult(
appUpdateInfo,
this,
AppUpdateOptions.defaultOptions(AppUpdateType.IMMEDIATE),
REQUEST_CODE
)
}
}
override fun onActivityResult(requestCode: Int, resultCode: Int, data: Intent?) {
super.onActivityResult(requestCode, resultCode, data)
if (requestCode == REQUEST_CODE) {
handleResult(resultCode)
}
}
onActivityResult는 deprecated된 방식이므로, 조금 더 모던하게 표현하면 아래와 같다.
private val updateLauncher = registerForActivityResult(
ActivityResultContracts.StartIntentSenderForResult()
) { result ->
}
appUpdateManager.startUpdateFlowForResult(
appUpdateInfo,
updateLauncher,
AppUpdateOptions.defaultOptions(AppUpdateType.IMMEDIATE)
)
Flexible Update
flexible update를 적용하려면 InstallStateUpdatedListener를 사용해야된다.
private val installStateUpdatedListener = InstallStateUpdatedListener { state ->
when (state.installStatus()) {
InstallStatus.DOWNLOADING -> {
val progress = (100.0 * state.bytesDownloaded() / state.totalBytesToDownload()).toInt()
Log.d(TAG, "다운로드 진행: $progress%")
}
InstallStatus.DOWNLOADED -> {
Log.d(TAG, "다운로드 완료 - 재시작 필요")
// handle
}
InstallStatus.FAILED -> {
Log.e(TAG, "설치 실패: ${state.installErrorCode()}")
}
else -> {
}
}
}
state 값으로 progress를 보여주는 데 사용할 수도 있고, 다운로드가 다되면 실행할 다음 행동도 정의할 수 있다.
만든 listener는 appUpdateManager.registerListener(installStateUpdatedListener)로 등록하고 앱 수명주기에 맞춰서 unregister해주면 된다.
리스너만 등록하면 안되고, 당연히 startUpdateFlow로 트리거 해줘야 listener가 동작한다.
private fun startFlexibleUpdate(appUpdateInfo: AppUpdateInfo) {
appUpdateManager.startUpdateFlow(
appUpdateInfo,
this,
AppUpdateOptions.defaultOptions(AppUpdateType.FLEXIBLE)
).addOnSuccessListener { resultCode ->
when (resultCode) {
Activity.RESULT_OK -> {
Log.d(TAG, "백그라운드 다운로드 시작")
}
Activity.RESULT_CANCELED -> {
Log.d(TAG, "업데이트 거부")
}
ActivityResult.RESULT_IN_APP_UPDATE_FAILED -> {
Log.e(TAG, "업데이트 실패")
}
}
}.addOnFailureListener { error ->
Log.e(TAG, "Failed to start flexible update", error)
}
}
리스너를 통해서 다운로드가 다 되면, 사용자 액션을 받는 곳에 appUpdateManager.completeUpdate()를 두면 구현이 끝난다.
참조: